4558D電路圖及引腳功能

?? 發布時間:2013-06-03 16:30 ??? 瀏覽:240 ??? 標簽: 4558D 電路圖 引腳功能

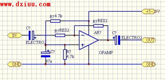
1:AMP OUT1 放大信號輸出(1) 

2:IN1- 反相信號輸入(1) 

3:IN1+ 同相信號輸入(1) 

4:GND 接地 

5:IN2+ 同相信號輸入(2) 

6:IN2- 反相藕攀淙?2) 

7:AMP OUT2 放大信號輸出(2) 

8:Vcc 電源 本文由www.dziuu.com整理提供,部分內容來源于網絡,如有侵犯到你的權利請與我們聯系更正。


額定電壓是9v


覺得這篇文章有幫助嗎?